Startseite
Weiter zu Hauptnavigation
Weiter zum Inhalt
Weiter zu Kontaktseite
Weiter zu Sitemap
Weiter zur Suche
E-Banking Login
Weiter zu Inhaltsnavigation
Hilfe & Kontakt
MemberPlus
Börse
E-Banking
Home
Privatkunden
Firmenkunden
Mitgliedschaft
Über uns
Konten und Bezahlen
Anlegen
Vorsorgen und Absichern
Wohnen und Hypotheken
Finanzieren
Suchen und Kaufen
Bauen oder Renovieren
Wohneigentum absichern
Besitzen und Hypothek erneuern
Verkaufen und Weitergeben
Kredite
Raiffeisen E-Banking
Nutzen und Vorteile
E-Banking beantragen
Finanzassistent
Mobile Banking
Sicherheit
Aktuelle Warnungen
Wissen
Unternehmensphasen
Gründungsphase
Wachstumsphase
Optimierungsphase
Nachfolgephase
Selbstständigkeit
Kompakt
Forschungs- und Werkplatz Schweiz
Unternehmensführung
Personal & Arbeitsrecht
Marketing & Vertrieb
Digitalisierung & Cybersicherheit
Finanzen & Planung
Nachhaltigkeit & Lieferketten
Unternehmensfinanzierung
Betriebskredit
Investitionsfinanzierung
Baufinanzierung
Finanzierung Landwirtschaft
Verpflichtungskredite
Export
Dokumentargeschäfte
Mit Erfolg zur Unternehmensfinanzierung
Unternehmerstimmen
Liquiditätsmanagement
Devisengeschäft
Edelmetallgeschäfte
Geldmarktanlagen
Zahlungsverkehr
Harmonisierung Zahlungsverkehr
Konten
Karten
Kreditoren
Debitoren
E-Banking & Datenübermittlung
Wissenswertes
Bezahlsysteme
Kauf, Vorsorge & Nachfolge
Unternehmen kaufen
Unternehmensnachfolge
Versicherungslösungen für Unternehmen
Grosse Unternehmen
Produktübersicht
Corporate Finance
New Space
Ansprechpartner
Genossenschaft
Mitgliedschaft
MemberPlus
YoungMemberPlus
Raiffeisenbank Region Haslital-Brienz
Standorte & Bancomaten
Öffnungszeiten & Bankleitzahlen
News
Veranstaltungen
Engagement
Karriere
Die Raiffeisen Gruppe
Geschäftsberichte
Medien
Suchbegriff eingeben
Über uns
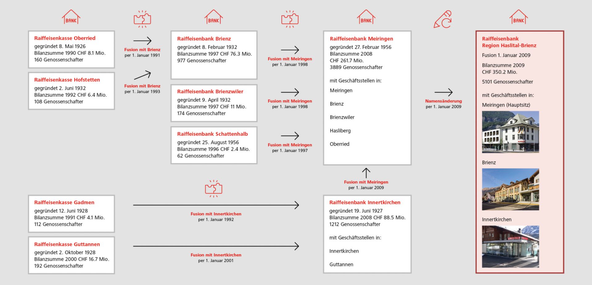
Raiffeisenbank Region Haslital-Brienz
Seit 1926 für Sie da. Lesen Sie mehr über unsere Geschichte
Seit 1926 für Sie da. Lesen Sie mehr über unsere Geschichte
Ja, Bank wechseln
Zurück zu meiner Bank